
今回は、高市早苗の子どもは養子が何人?年齢や実子がいない理由は?について詳しく解説していきます。
高市早苗さんの子どもは養子という話があって、実子がいない理由を知りたい人も多いですよね。
現在の子どもは何人で、年齢や家族構成はどうなっているのか気になってきますね。
加えて、高市早苗さんの家系図でわかりやすいものが見たい人がかなりの数いますね。
高市早苗さんは山本拓氏と結婚されており再婚の為、家系図がどうなっているのでしょうか。
そこで、この記事では以下の事を解説します。
本記事の内容
- 高市早苗の子どもは養子が何人?
- 高市早苗の子どもの年齢は?
- 高市早苗の子どもに実子がいない理由は?
- 高市早苗の家系図でわかりやすいものは?
- 高市早苗のプロフィールは?
ぜひ最後まで読んでみてください。
高市早苗の子供は養子が何人?

高市早苗さんの子どもは養子で何人いるかですが、養子ではなく継子(けいし・ままこ)が3人です。
はっきりとした情報は公開されていませんが、高市さんが山本氏と結婚された時に子どもは成人くらいの年齢だったため、養子縁組の必要がなかったようです。
高市さんが結婚された時が2004年で子どもたちが成人くらいで、現在は40代くらいになっています。
高市さんと子どもたちの関係は良好なようで、長男に子どもが出来た時に「おばあちゃん」という事に感動して、涙を流すといったエピソードもあります。
では子どもたちの現在はどのようになっているのでしょうか。
高市早苗の子どもの年齢は?

高市早苗さんの子どもは3人全員既婚者でそれぞれ子どもがいるようです。
子どもは長女・長男・次女で年齢は40代と推測出来ます。
長女の現在
長女の名前は田中涼子さんといって、現在は福井県越前市にお住いのようです。
年齢の公開は無く、長男の年齢から推測すると40代半ばです。
彼女は結婚されており、子どもが最低でも1人はいるという事になります。
一般人という事で詳細な情報は公開されていませんが、高市さんと良好な関係を気付いているという事です。
長男の現在
長男は福井県議会議員をされている山本健氏で、父親の山本拓氏の政治活動を受け継いでいるのではないかという事なります。
年齢は1984年2月18日生まれで2026年に42歳です。
山本健氏は息子がおり2007年11月生まれな為、2026年で19歳です。
現在は県議会議員で、今後は山本拓氏の跡を継いで国会議員という事もあるかもしれませんね。
けれども、高市さんが首相になった為、世襲等の批判で足を引っ張る事を避ける為、2026年の衆議院議員選挙は立候補を取りやめました。
まだ40代の為、国会議員になる可能性は否定出来無いです。
次女の現在
次女の名前は高山杏子さんといって、現在は福井県周辺で生活しているという事だそうです。
兄の建さんの年齢から40歳前後と推測出来ます。
子どもは2人いるという事がわかっていますが、そのほかの情報は一般人の為、公開されていません。
高市さんとの絆は深いようで、良好な関係を築いている事は良いですね。
高市早苗の子どもに実子がいない理由は?

高市早苗さんの子どもに実子がいない理由は、結婚が43歳であった事と病気による影響という事です。
詳しい病名などは公開されていませんが、本人が婦人科の病気で手術をしてから、妊娠や出産が難しくなったという事をコラムに書かれています。
高市さんは子どもを授かりたいと願っていましたが、手術によって妊娠が出来なくなったのは残念ですね。
自分が子どもを産めなかった分、継子たちに愛情を注いでいたのかもしれませんね。
忙しい中でも家族との時間を大切にしている事は素晴らしいですね。
そのため高市さんと子どもたちは良好な関係を築いているのでしょう。
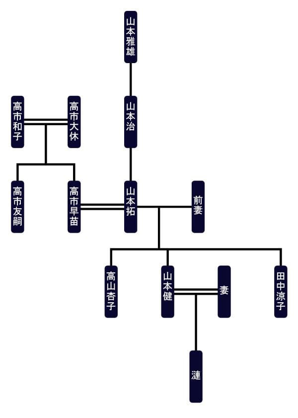
高市早苗の家系図でわかりやすいものは?

高市早苗さんの家系図はあまり知られていませんね。
今回は高市さんの家系図に関する情報を集めて、作成しました。
高市さんと夫の山本拓氏を含めた家系図になっている為、気になった人は確認してみてください。
これを見れば高市さんの家族がどうなっているかがよくわかりますね。
高市早苗の家族は何をしている?
高市早苗さんの結婚する前の家族は家系図から父母と弟になっています。
父親と母親すでに亡くなられており、弟の高市友嗣さんは健在です。
それぞれどういった人で何をしているのかを解説します。
父親はサラリーマンだった
高市早苗さんの父親の高市大休(だいきゅう)さんは2013年に79歳で亡くなられています。
設備機械メーカーで営業をされていたと高市さんがコラムに書かれています。
政治家は2世議員が多いようですが、高市さんは珍しく2世議員ではないです。
高市さんは父親から堅実に生きる事を求められていたようです。
父親は自分の退職金を高市早苗さんの選挙費用に使ってくれと出馬表明の後押しをしてくれたというエピソードがあります。
子どもの事をしっかりと考えてくれる良い父親ですね。
母親は警察関係?
高市早苗さんの母親の高市和子さんは2018年に86歳で亡くなられています。
奈良県警で働いており、警察官ではないようです。
朝は職場に一番に行き、同僚の机を拭き花を活けていたそうです。
高市さんが討論番組に出ていたのを観た母親から電話があり、考え方が違う人と議論する時は相手を追い詰める必要はなく、相手の面子をつぶさない事と諭されたエピソードがあります。
子育てや祖父の世話で忙しい中、家事をこなしながら仕事をしていたのはすごいですよね。
弟は公設秘書
高市早苗さんの弟の高市友嗣氏は公設秘書をしており、1993年からは高市さんの公設秘書を務め、2003年からは山本拓氏の公設秘書を務めています。
学歴などの情報は公開されていないですが、高市さんと同様に高学歴の可能性は高いです。
また、高市さんと山本氏が結婚したのは、弟の友嗣氏が関係しているといわれています。
表舞台になかなか現れない秘書という仕事ですが、陰から支える重要な仕事ですね。
夫の山本拓はどういう人?
高市早苗さんの夫である山本氏はどういった人なのか簡単に紹介します。
現在は政治家の活動はされていませんが、2021年までは衆議院議員で活躍されていました。
2025年に73歳で8回の当選経験がある為、ベテラン議員といったところでしょうか。
一度目の結婚は高市さんが山本姓になっていますが、2021年の再婚時に山本氏が高市姓になっています。
現在は脳梗塞の影響で、身体の右側が動かない為、高市さんが介護を行っているようです。
高市早苗のプロフィールは?

高市早苗さんのプロフィールですが、生年月日が1961年3月7日で2026年に65歳になられます。
出身地は奈良県で父親はサラリーマンで2世議員では無いです。
学歴は神戸大学経営学部経営学科を卒業していて、経営数学を専攻していたそうです。
大学を卒業した後は、松下政経塾で政治のこと学んで、アメリカ連邦議会勤務やテレビ番組のキャスターなどを経験した後、1993年に無所属で衆議院議員に当選されています。
大学生の時にはバンド活動をされていて、ジャンルはヘビーメタルでドラムを担当されていたのには誰もが驚くのではないでしょうか。
他にもスキューバーやスポーツ観戦が好きで活発なイメージがありますが、人付き合いは得意では無くて、飲み会は苦手ということをインタビューで答えています。
まとめ 高市早苗の子どもを紹介
今回は高市早苗の子どもは養子が何人?年齢や実子がいない理由は?について解説しました。
高市さんの子どもは養子で何人いるかですが、養子ではなく継子で3人いるとういう事で、年齢は40代になります。。
けれども、高市さんは実子がいなく理由は婦人科の病気の手術の影響という事でした。
自分が子どもを産めない分、継子たちを大切にして良好な関係を築いているのは見習う必要がありそうですね。
高市早苗さんの家系図は今回シンプルでわかりやすいものを作成した事で、いろいろな事がわかりますね。
高市さんの家系は一般的で、夫の山本拓氏の家系は政治家の家系と対照的になります
孫は4人いるという事で幸せそうな家族ですね。
-
-
鈴木俊一と麻生太郎の家系図の関係は?政策や思想に違いはある?
続きを見る
-
-
林芳正の妻の実家はどこで旧姓は?学歴と経歴も紹介!
続きを見る